Strom, Spannung, Ladung

  • ich stehe ein bisschen auf Kriesfuss mit Physik

    Also
    1)In einem Stromkreis fließen in einer Zeit t=10s die Ladungsmenge Q=6C. Wie groß ist die Stromstärke I??
    2)Wie groß ist die Stromstärke I eines zeitlich unveränderlichen Stroms, der in einer Zeit t=2s eine Knallgasmenge von V=42cm³ erzeugt?
    3)Wie viele Elektronen enthält die Ladungsmenge Q=20C??
    4)In einem elektrischen Stromkreis fließt ein Strom der Stärke I=16A. In welcher Zeit t wird ein beliebiger Leiterquerschnitt von einer Ladungsmenge Q=18As durchsetzt??
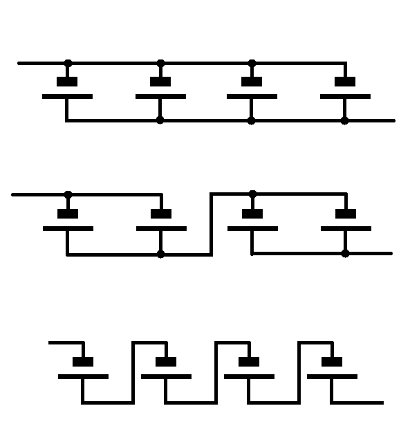
    5)Wie muss man vier Batterien mit je U=4,5V schalten, damit man eine Gesamtspannung von
    a) 9 V
    b) 18 V
    c)4,5 V
    erhält?
    Fertige zu jeder Teilaufgabe ein Schaltbild an und verwende jewals alle vier Batterien.

  • Hallo:smilie195:

    Hier kommen die 3 Schaltbilder. Welches Bild zu welcher Spannung gehört, das findest Du bitte selber raus, ist nicht schwer.

    Viele Grüße
    Lord Nobs

    1 Nm = 1 Ws = 1 J