Nachdem wir uns erfolgreich durch die Aufgaben a) - f) gearbeitet haben, sind wir nun bei der Aufgabe g) hängengeblieben.
Diese lautet:
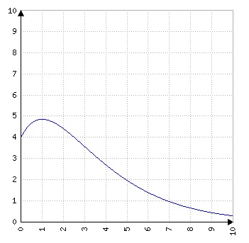
f(x)=(4x+4)e^-0,5x
Auf dem Graphen von f liegt der Punkt P (x0 | f(x0)) im 1. Quadranten. Die Parrallelen zu den Koordinatenachsen durch P und die Koordinatenachsen begrenzen ein Rechteck. Bestimmen Sie die Koordinaten des Punktes P so, dass der Inhalt dieser Rechteckfläche maximal wird. Geben Sie den maximalen Flächeninhalt an.
Es wäre toll, wenn uns jemand helfen könnte!
Danke